🔥ГДЗ под запретом?

Упр.3.184 ГДЗ Виленкин Жохов 5 класс Часть 1, Просвещение (Математика)

Решение #1 (Учебник 2023)

Изображение Объясните решение: 13 · 5 = (10 + 3) · 5 = 10 · 5 + 3 · 5 = 50 + 15 = 65.Решите с объяснением: а) 12 · 8;   б) 34 · 6.В равенстве  a+b=c  числа  a   и  b  ...

Решение #2 (Учебник 2023)

Изображение Объясните решение: 13 · 5 = (10 + 3) · 5 = 10 · 5 + 3 · 5 = 50 + 15 = 65.Решите с объяснением: а) 12 · 8;   б) 34 · 6.В равенстве  a+b=c  числа  a   и  b  ...

Рассмотрим вариант решения задания из учебника Виленкин, Жохов, Александрова 5 класс, Просвещение:
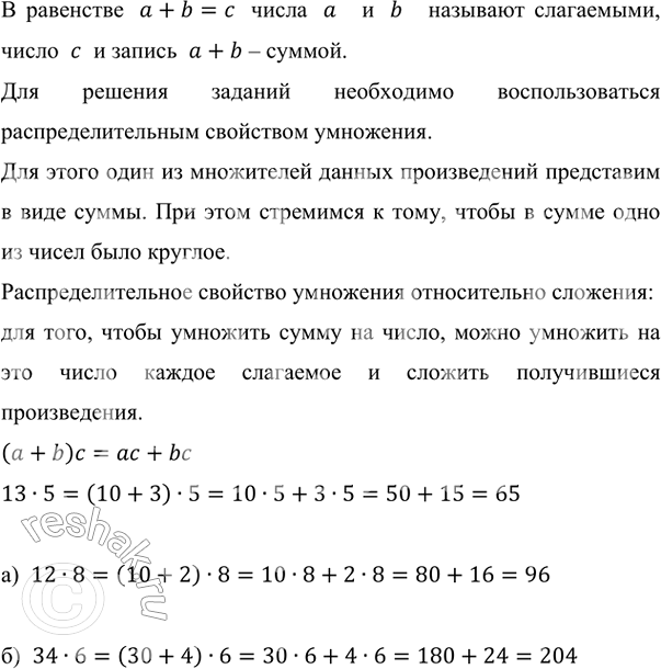
Объясните решение: 13 · 5 = (10 + 3) · 5 = 10 · 5 + 3 · 5 = 50 + 15 = 65.
Решите с объяснением: а) 12 · 8; б) 34 · 6.

В равенстве a+b=c числа a и b называют слагаемыми, число c и запись a+b – суммой.
Для решения заданий необходимо воспользоваться распределительным свойством умножения.
Для этого один из множителей данных произведений представим в виде суммы. При этом стремимся к тому, чтобы в сумме одно из чисел было круглое.
Распределительное свойство умножения относительно сложения:
для того, чтобы умножить сумму на число, можно умножить на это число каждое слагаемое и сложить получившиеся произведения.
(a+b)c=ac+bc
13•5=(10+3)•5=10•5+3•5=50+15=65

а) 12•8=(10+2)•8=10•8+2•8=80+16=96

б) 34•6=(30+4)•6=30•6+4•6=180+24=204

*Цитирирование задания со ссылкой на учебник производится исключительно в учебных целях для лучшего понимания разбора решения задания.
*К сожалению, временные проблемы с публикацией комментариев с мобильных устройств.