Упр.3.141 ГДЗ Дорофеев Суворова 9 класс (Алгебра)
Решение #1

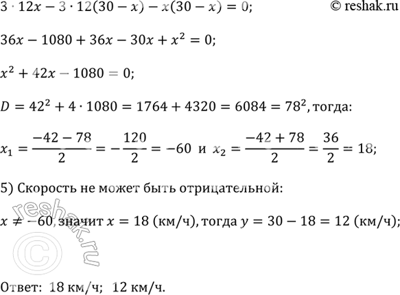
Рассмотрим вариант решения задания из учебника Дорофеев, Суворова, Бунимович 9 класс, Просвещение:
Расстояние между пунктами А и В равно 15 км. Два велосипедиста выехали из этих пунктов навстречу друг другу, встретились через 30 мин и, не останавливаясь, продолжили путь. Первый велосипедист прибыл в пункт В па 25 мин раньше, чем второй в пункт А. Найдите скорость каждого велосипедиста.
Популярные решебники 9 класс Все решебники
*К сожалению, временные проблемы с публикацией комментариев с мобильных устройств.