Упр.3.144 ГДЗ Дорофеев Суворова 9 класс (Алгебра)
Решение #1

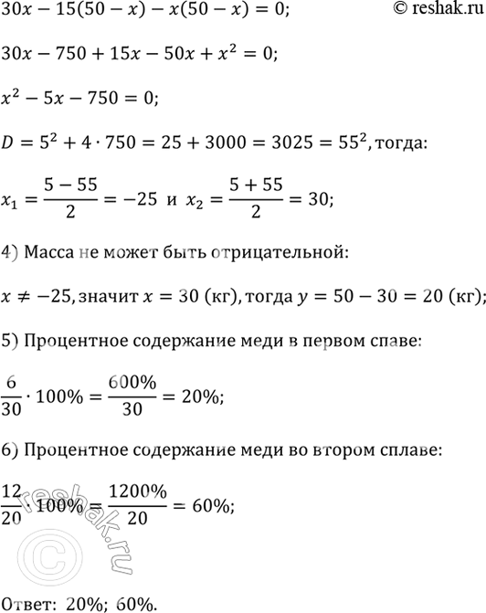
Рассмотрим вариант решения задания из учебника Дорофеев, Суворова, Бунимович 9 класс, Просвещение:
В одном куске сплава 6 кг меди, а в другом — 12 кг. Процентное содержание меди в первом сплаве на 40% меньше, чем во втором. Если эти два куска сплавить в один, то получится сплав, содержащий 36% меди. Определите процентное содержание меди в каждом из сплавов.
Популярные решебники 9 класс Все решебники
*К сожалению, временные проблемы с публикацией комментариев с мобильных устройств.