Упр.3.140 ГДЗ Дорофеев Суворова 9 класс (Алгебра)
Решение #1

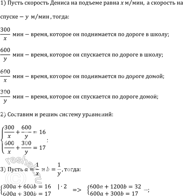
Рассмотрим вариант решения задания из учебника Дорофеев, Суворова, Бунимович 9 класс, Просвещение:
Дорога от дома до школы состоит из двух участков: 300 м подъёма и 600 м спуска. Дорога от дома до школы занимает у Дениса 16 мин, а обратная дорога — 17 мин. Определите скорость Дениса на подъёме и на спуске.
Популярные решебники 9 класс Все решебники
*К сожалению, временные проблемы с публикацией комментариев с мобильных устройств.