Упр.3.138 ГДЗ Виленкин Жохов 5 класс Часть 1, Просвещение (Математика)

Решение #1 (Учебник 2023)

Изображение Найдите массу каждого пакета семян газонной травы на рисунке 52, составив уравнение. Масса гирь дана в килограммах.Пусть  x кг – масса одного пакета семян газонной...

Решение #2 (Учебник 2023)

Изображение Найдите массу каждого пакета семян газонной травы на рисунке 52, составив уравнение. Масса гирь дана в килограммах.Пусть  x кг – масса одного пакета семян газонной...

Рассмотрим вариант решения задания из учебника Виленкин, Жохов, Александрова 5 класс, Просвещение:
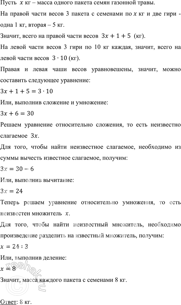
Найдите массу каждого пакета семян газонной травы на рисунке 52, составив уравнение. Масса гирь дана в килограммах.
Пусть x кг – масса одного пакета семян газонной травы.
На правой части весов 3 пакета с семенами по x кг и две гири - одна 1 кг, вторая – 5 кг.
Значит, всего на правой части весов 3x+1+5 (кг).
На левой части весов 3 гири по 10 кг каждая, значит, всего на левой части весов 3•10 (кг).
Правая и левая чаши весов уравновешены, значит, можно составить следующее уравнение:
3x+1+5=3•10
Или, выполнив сложение и умножение:
3x+6=30
Решаем уравнение относительно сложения, то есть неизвестно слагаемое 3x.
Для того, чтобы найти неизвестное слагаемое, необходимо из суммы вычесть известное слагаемое, получим:
3x=30-6
Или, выполнив вычитание:
3x=24
Теперь решаем уравнение относительно умножения, то есть неизвестен множитель x.
Для того, чтобы найти неизвестный множитель, необходимо произведение разделить на известный множитель, получим:
x=24:3
Или, выполнив деление:
x=8
Значит, масса каждого пакета с семенами 8 кг.

Ответ: 8 кг.

*Цитирирование задания со ссылкой на учебник производится исключительно в учебных целях для лучшего понимания разбора решения задания.
*размещая тексты в комментариях ниже, вы автоматически соглашаетесь с пользовательским соглашением