🔥ГДЗ под запретом?

Упр.3.109 ГДЗ Виленкин Жохов 5 класс Часть 1, Просвещение (Математика)

Решение #1 (Учебник 2023)

Изображение Подберите корни уравнения: а) 16 · a = 16; б) t · t = t + t; в) y : 10 = y · 10.а)  16•a=16:aРавенство верно при  a=1, так как при умножении числа на 1 и при...

Решение #2 (Учебник 2023)

Изображение Подберите корни уравнения: а) 16 · a = 16; б) t · t = t + t; в) y : 10 = y · 10.а)  16•a=16:aРавенство верно при  a=1, так как при умножении числа на 1 и при...

Рассмотрим вариант решения задания из учебника Виленкин, Жохов, Александрова 5 класс, Просвещение:
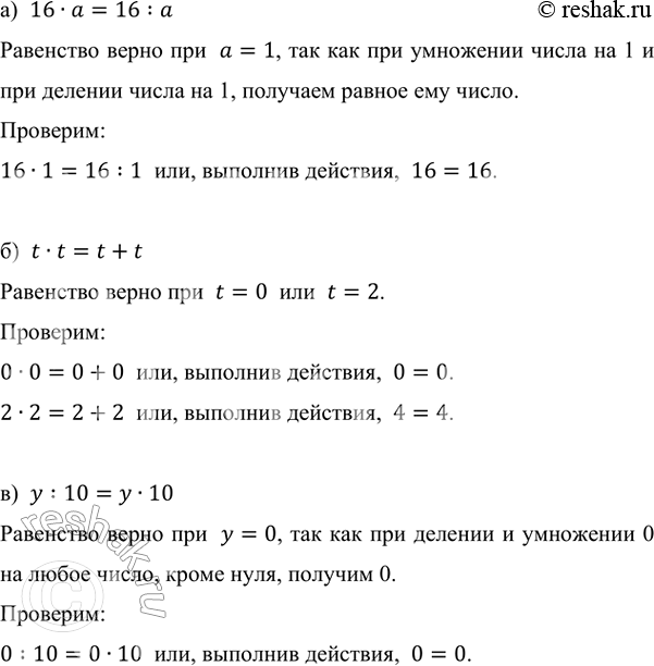
Подберите корни уравнения: а) 16 · a = 16; б) t · t = t + t; в) y : 10 = y · 10.

а) 16•a=16:a
Равенство верно при a=1, так как при умножении числа на 1 и при делении числа на 1, получаем равное ему число.
Проверим:
16•1=16:1 или, выполнив действия, 16=16.

б) t•t=t+t
Равенство верно при t=0 или t=2.
Проверим:
0•0=0+0 или, выполнив действия, 0=0.
2•2=2+2 или, выполнив действия, 4=4.

в) y:10=y•10
Равенство верно при y=0, так как при делении и умножении 0 на любое число, кроме нуля, получим 0.
Проверим:
0:10=0•10 или, выполнив действия, 0=0.

*Цитирирование задания со ссылкой на учебник производится исключительно в учебных целях для лучшего понимания разбора решения задания.
*К сожалению, временные проблемы с публикацией комментариев с мобильных устройств.