Упр.27.45 ГДЗ Лукашик 7-9 класс по физике (Физика)
Решение #1
Решение #2

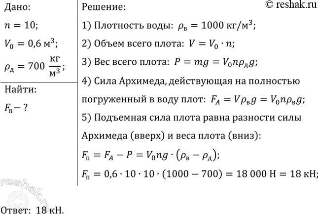
Рассмотрим вариант решения задания из учебника Лукашик, Иванова 7 класс, Просвещение:
Плот состоит из 12 сухих еловых брусьев. Длина каждого бруса 4 м, ширина 30 см и толщина 25 см.
Можно ли на этом плоту переправить через реку автомашину весом 10 кН?
Популярные решебники 7 класс Все решебники
*К сожалению, временные проблемы с публикацией комментариев с мобильных устройств.