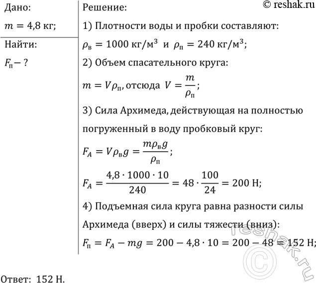
Упр.27.44 ГДЗ Лукашик 7-9 класс по физике (Физика)
Решение #1
Решение #2

Рассмотрим вариант решения задания из учебника Лукашик, Иванова 7 класс, Просвещение:
Какой максимальной подъемной силой обладает плот, сделанный из 10 бревен объемом по 0,6 м3 каждое, если плотность дерева 700 кг/м3?
Популярные решебники 7 класс Все решебники
*К сожалению, временные проблемы с публикацией комментариев с мобильных устройств.