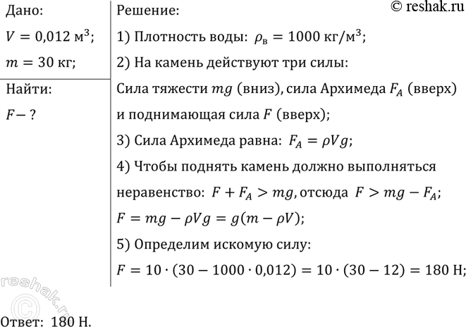
Упр.27.41 ГДЗ Лукашик 7-9 класс по физике (Физика)
Решение #1
Решение #2

Рассмотрим вариант решения задания из учебника Лукашик, Иванова 7 класс, Просвещение:
Брусок размером 20х10x5 см может занимать в воде указанные на рисунке 192 положения. Докажите, что на него действует одна и та же выталкивающая сила.
Популярные решебники 7 класс Все решебники
*К сожалению, временные проблемы с публикацией комментариев с мобильных устройств.