Упр.27.36 ГДЗ Лукашик 7-9 класс по физике (Физика)
Решение #1
Решение #2

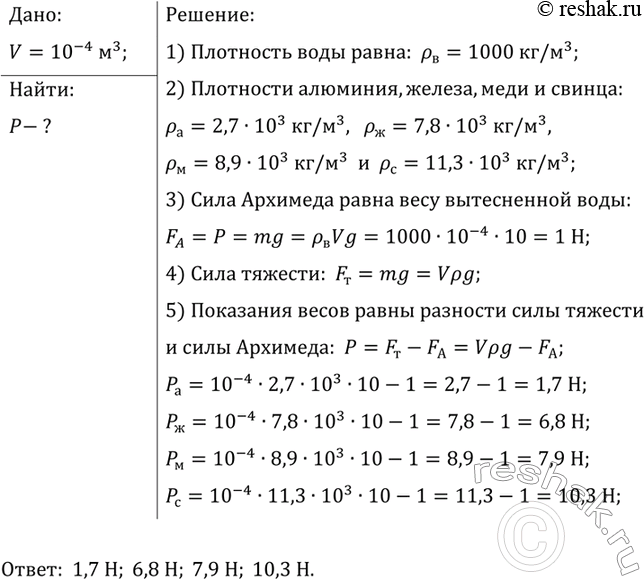
Рассмотрим вариант решения задания из учебника Лукашик, Иванова 7 класс, Просвещение:
Определите, что покажут пружинные весы, если тела объемом 100 см3 из алюминия, железа, свинца взвешивать в керосине.
Популярные решебники 7 класс Все решебники
*К сожалению, временные проблемы с публикацией комментариев с мобильных устройств.