Упр.26.42 ГДЗ Мерзляк 10 класс Углубленный уровень (Алгебра)
Решение #1

Рассмотрим вариант решения задания из учебника Мерзляк, Номировский, Поляков 10 класс, Просвещение:
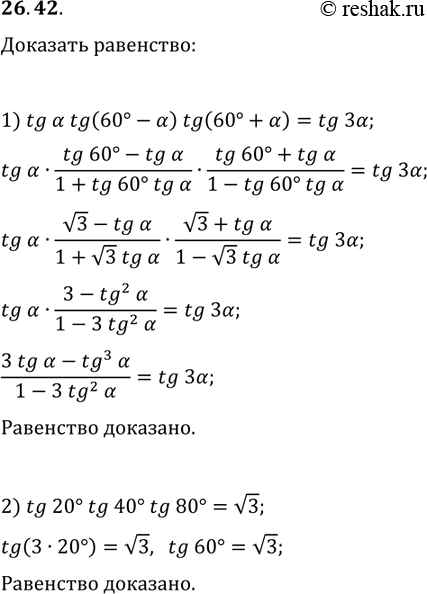
26.42. Докажите, что:
1) tg(?)tg(60°-?)tg(60°+?)=tg(3?);
2) tg(20°)tg(40°)tg(80°)=v3.
Похожие решебники
Популярные решебники 10 класс Все решебники
*размещая тексты в комментариях ниже, вы автоматически соглашаетесь с пользовательским соглашением