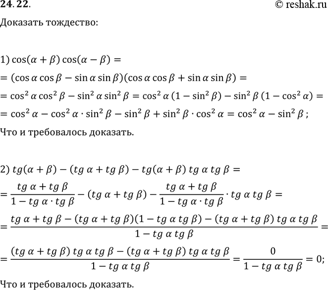
Упр.24.22 ГДЗ Мерзляк 10 класс Углубленный уровень (Алгебра)
Решение #1

Рассмотрим вариант решения задания из учебника Мерзляк, Номировский, Поляков 10 класс, Просвещение:
24.22. Докажите тождество:
1) cos(?+?)cos(?-?)=cos^2(?)-sin^2(?);
2) tg(?+?)-(tg(?)+tg(?))-tg(?+?)tg(?)tg(?)=0.
Похожие решебники
Популярные решебники 10 класс Все решебники
*размещая тексты в комментариях ниже, вы автоматически соглашаетесь с пользовательским соглашением