🔥ГДЗ под запретом?

Пункт 24 ГДЗ Рабочая тетрадь Ткачёва Виленкин 6 класс (Математика)

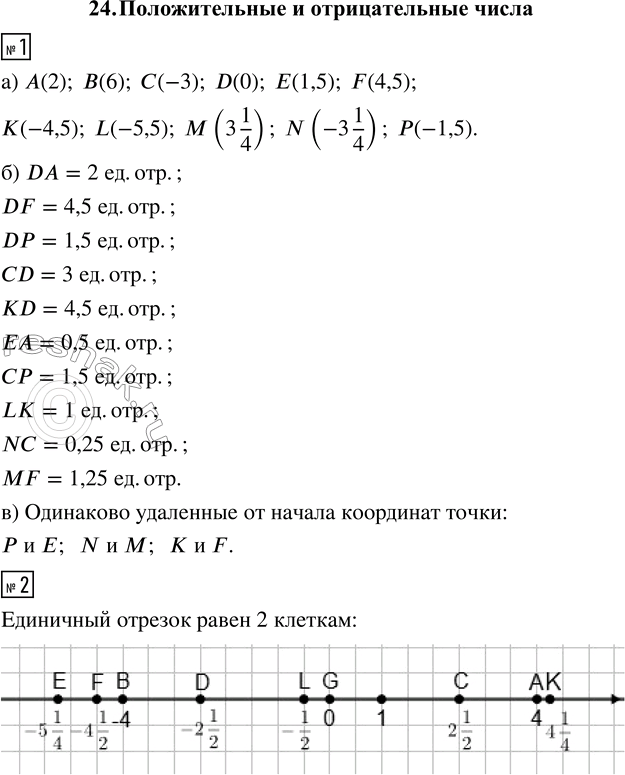
Изображение 1. а) Запишите координаты отмеченных на координатной прямой точек:б) Найдите (в единичных отрезках) длины отрезков:DA;  DF;  DP;  CD;  KD;  EA;  CP;  LK;  NC; ...

Рассмотрим вариант решения задания из учебника Ткачёва, Виленкин 6 класс, Просвещение:
1. а) Запишите координаты отмеченных на координатной прямой точек:
б) Найдите (в единичных отрезках) длины отрезков:
DA; DF; DP; CD; KD; EA; CP; LK; NC; MF.
в) Найдите среди отмеченных точек одинаково удалённые от начала координат.
2. Постройте координатную прямую, приняв за единичный отрезок длину двух клеток.
Отметьте на координатной прямой точки: A(4), B(-4), C(2 1/2), D(-2 1/2), E(-5 1/4), F(-4 1/2), G(0), K(4 1/4), L(-1/2).
*Цитирирование задания со ссылкой на учебник производится исключительно в учебных целях для лучшего понимания разбора решения задания.
*К сожалению, временные проблемы с публикацией комментариев с мобильных устройств.