🔥ГДЗ под запретом?

Пункт 20 ГДЗ Рабочая тетрадь Ткачёва Виленкин 6 класс (Математика)

Изображение 1. Известно, что величины хну находятся в прямой пропорциональной зависимости. Исходя из этого, заполните пустые ячейки таблицы.2. Известно, что величины х и у...
Дополнительное изображение
Дополнительное изображение

Рассмотрим вариант решения задания из учебника Ткачёва, Виленкин 6 класс, Просвещение:
1. Известно, что величины хну находятся в прямой пропорциональной зависимости. Исходя из этого, заполните пустые ячейки таблицы.
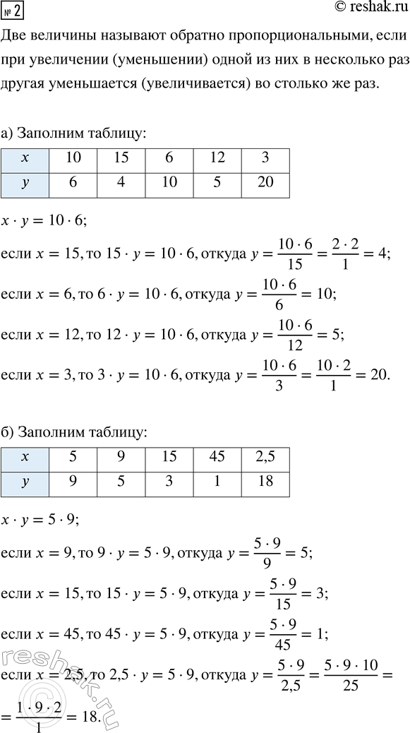
2. Известно, что величины х и у находятся в обратной пропорциональной зависимости. Исходя из этого, заполните пустые ячейки таблицы.
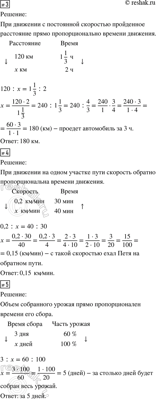
3. Автомобиль проехал 120 км за 1 1/3 ч. Какое расстояние автомобиль проедет за 3 ч?
4. От дома до дачи Петя ехал на велосипеде 30 мин со скоростью 0,2 км/мин. С какой скоростью ехал Петя, если обратная дорога заняла у него 40 мин?
5. За три дня было собрано 60 % урожая картофеля. За сколько дней будет собран весь урожай?
*Цитирирование задания со ссылкой на учебник производится исключительно в учебных целях для лучшего понимания разбора решения задания.
*К сожалению, временные проблемы с публикацией комментариев с мобильных устройств.