🔥ГДЗ под запретом?

Пункт 23 ГДЗ Рабочая тетрадь Ткачёва Виленкин 6 класс (Математика)

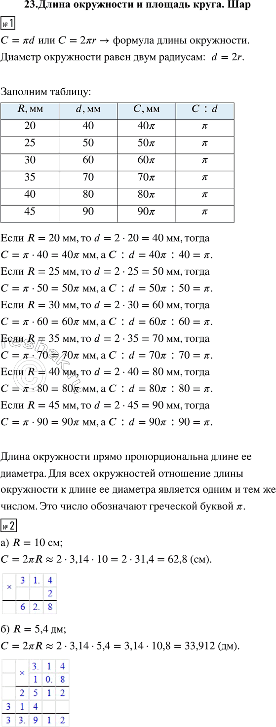
Изображение 1. Выполните практическую работу «Отношение длины окружности к диаметру» (см. рис. 3.44 учебника) и сделайте вывод по результатам заполнения последнего столбца.2....
Дополнительное изображение

Рассмотрим вариант решения задания из учебника Ткачёва, Виленкин 6 класс, Просвещение:
1. Выполните практическую работу «Отношение длины окружности к диаметру» (см. рис. 3.44 учебника) и сделайте вывод по результатам заполнения последнего столбца.
2. Полагая ? ? 3,14, найдите длину окружности С, если известен её радиус R:
а) R = 10 см; б) R = 5,4 дм; в) R = 0,45 м.
3. Полагая ? ? 3,14, найдите длину окружности С, если известен её диаметр d:
а) d = 8,7 дм; б) d = 0,36 дм.
4. Принимая ? ? 3, найдите площадь круга S с радиусом R:
а) R = 1,2 дм; б) R = 0,08.
5. Принимая ? ? 3, найдите площадь круга S, если его диаметр d равен:
а) 0,6 см; б) 14 м.
*Цитирирование задания со ссылкой на учебник производится исключительно в учебных целях для лучшего понимания разбора решения задания.
*К сожалению, временные проблемы с публикацией комментариев с мобильных устройств.