🔥ГДЗ под запретом?

Пункт 27 ГДЗ Рабочая тетрадь Ткачёва Виленкин 6 класс (Математика)

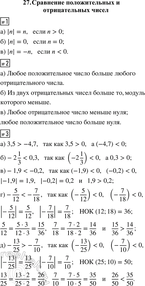
Изображение 1. Впишите пропущенные знаки сравнения в определении модуля числа:а) |n| = n, если n __ 0;б) |n| = 0, если n __ 0;в) |n| = -n,если n __ 0.2. Впишите пропущенные...

Рассмотрим вариант решения задания из учебника Ткачёва, Виленкин 6 класс, Просвещение:
1. Впишите пропущенные знаки сравнения в определении модуля числа:
а) |n| = n, если n __ 0;
б) |n| = 0, если n __ 0;
в) |n| = -n,если n __ 0.
2. Впишите пропущенные слова:
а) Любое положительное число ___ любого отрицательного числа;
б) Из двух отрицательных чисел больше то, модуль которого ___.
в) Любое отрицательное число ___ нуля; любое положительное число ___ нуля.
3. Сравните числа:
а) 3,5 и -4,7;
б) -2 1/3 и 0,3;
в) -1,9 и -0,2;
г) -5/12 и -7/18;
д) -13/25 и -7/10.
*Цитирирование задания со ссылкой на учебник производится исключительно в учебных целях для лучшего понимания разбора решения задания.
*К сожалению, временные проблемы с публикацией комментариев с мобильных устройств.