Упр.24 ГДЗ Мерзляк 9 класс (Алгебра)
Решение #1 (Учебник 2024)
Решение #2 (Учебник 2021)
Решение #3 (Учебник 2021)
Решение #4 (Учебник 2021)

Рассмотрим вариант решения задания из учебника Мерзляк, Полонская, Якир 9 класс, Просвещение:
Выполните действия и результат запишите в стандартном виде:
1) (3,7·10^(-2))·(5·10^(-3)); 3) (6·10^(-5))/(1,2·10^(-2));
2) (2·10^2)^3·(3·10^(-2)); 4) (1,6·10^4)/(8·10^(-3)).
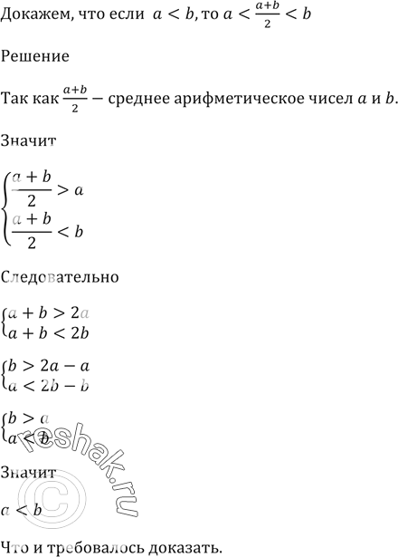
Докажите, что если а < b, то а < (а + b)/2 < b.
Похожие решебники
Популярные решебники 9 класс Все решебники
*размещая тексты в комментариях ниже, вы автоматически соглашаетесь с пользовательским соглашением