Задание ЕГЭ 2 Параграф 23 ГДЗ Мякишев 10 класс (Физика)
Решение #1

Рассмотрим вариант решения задания из учебника Мякишев, Буховцев 10 класс, Просвещение:
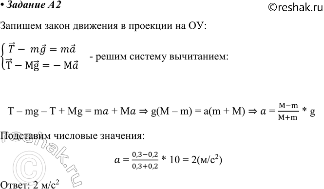
A2 Брусок массой М = 300 г соединён с бруском массой m = 200 г невесомой и нерастяжимой нитью, перекинутой через невесомый блок (см. рис.). Чему равен модуль ускорения бруска массой 200 г?
Лыжник склону горы,
1) 2 м/с
2) 3 м/c
3) 4 м/с
4) 6 м/с
Похожие решебники
Популярные решебники 10 класс Все решебники
*К сожалению, временные проблемы с публикацией комментариев с мобильных устройств.