Задание 5 Параграф 23 ГДЗ Мякишев 10 класс (Физика)
Решение #1
Решение #2
Решение #3

Рассмотрим вариант решения задания из учебника Мякишев, Буховцев 10 класс, Просвещение:
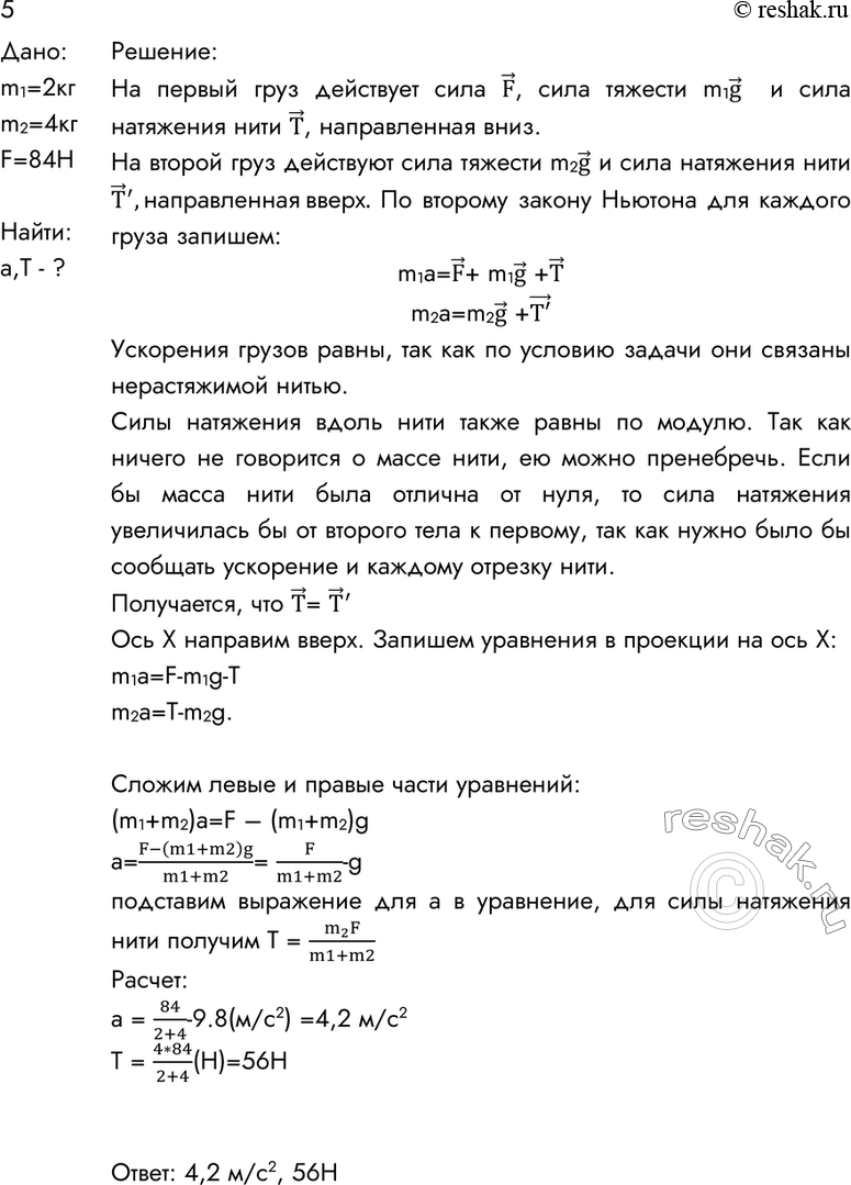
5. Два груза массами 2 кг и 4 кг, связанные нерастяжимой нитью, поднимают вертикально силой 84 Н, приложенной к первому грузу. Определите ускорение, с которым движутся грузы, и силу натяжения нити.
Похожие решебники
Популярные решебники 10 класс Все решебники
*К сожалению, временные проблемы с публикацией комментариев с мобильных устройств.