Задание 2 Параграф 23 ГДЗ Мякишев 10 класс (Физика)
Решение #1
Решение #2
Решение #3

Рассмотрим вариант решения задания из учебника Мякишев, Буховцев 10 класс, Просвещение:
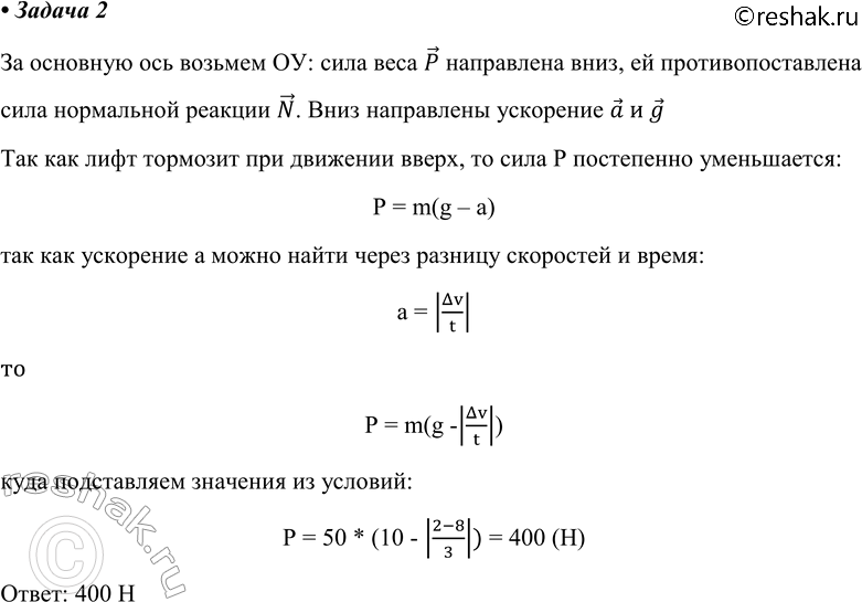
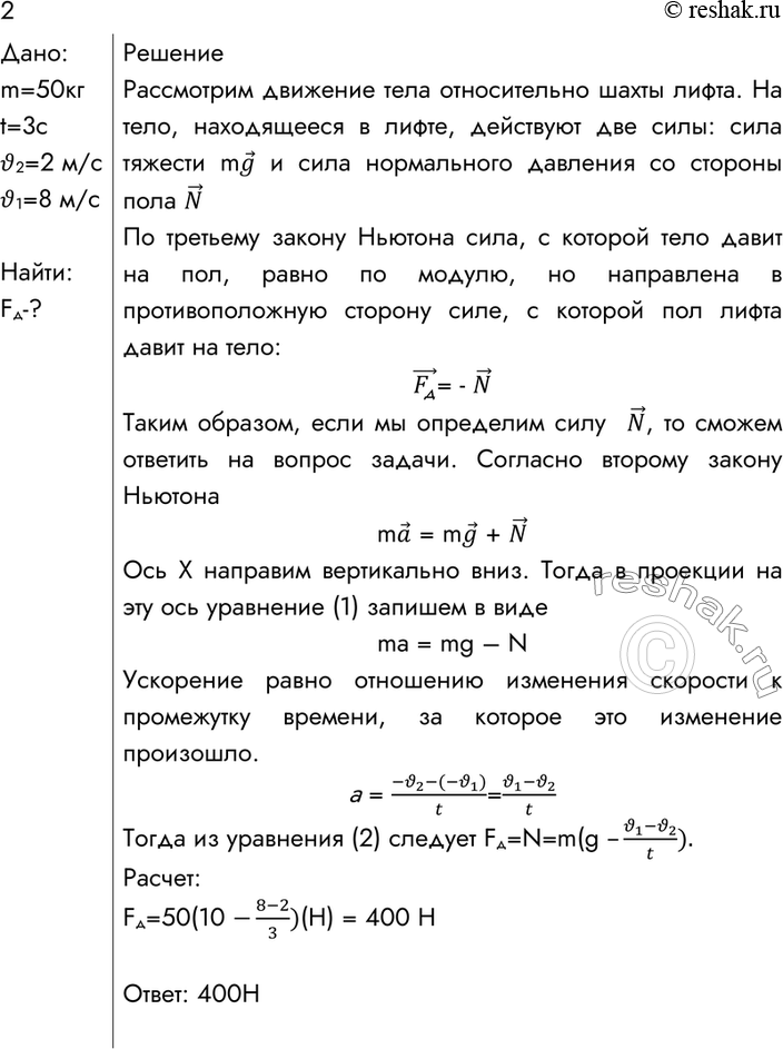
2. На полу лифта находится тело массой 50 кг. Лифт поднимается так, что за 3 с его скорость изменяется от 8 до 2 м/с. Определите силу давления тела на пол лифта.
Похожие решебники
Популярные решебники 10 класс Все решебники
*К сожалению, временные проблемы с публикацией комментариев с мобильных устройств.