Задание 3 Параграф 23 ГДЗ Мякишев 10 класс (Физика)
Решение #1
Решение #2
Решение #3

Рассмотрим вариант решения задания из учебника Мякишев, Буховцев 10 класс, Просвещение:
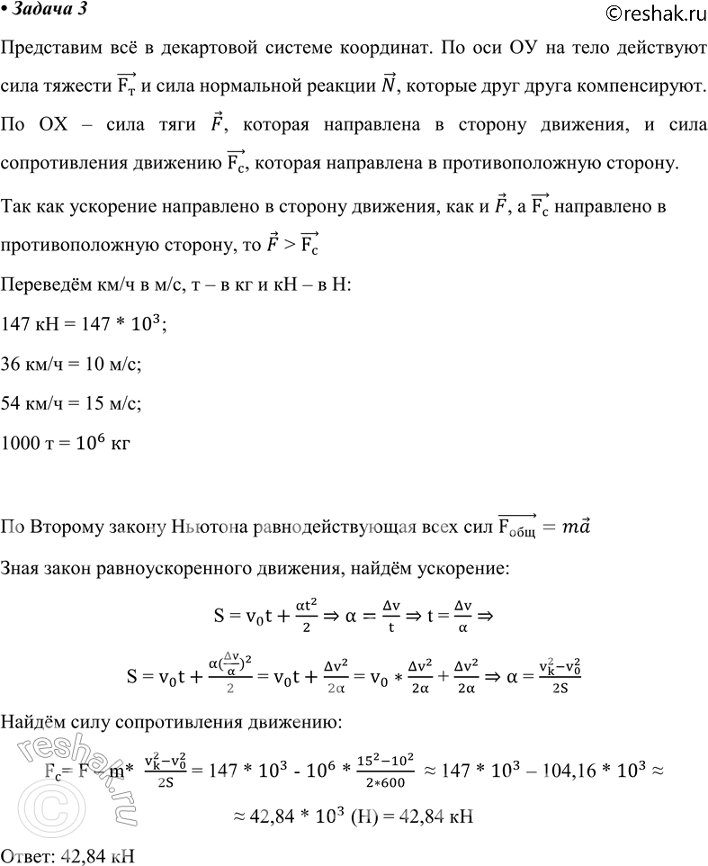
3. Тепловоз на горизонтальном участке пути длиной 600 м развивает постоянную силу тяги 147 кН. Скорость поезда возрастает при этом от 36 до 54 км/ч. Определите силу сопротивления движению, считая её постоянной. Масса поезда 1000 т.
Похожие решебники
Популярные решебники 10 класс Все решебники
*К сожалению, временные проблемы с публикацией комментариев с мобильных устройств.