Упр.23.29 ГДЗ Мордкович Семенов 11 класс (Алгебра)
Решение #1 (Учебник 2025)

Рассмотрим вариант решения задания из учебника Мордкович, Семенов, Александрова 11 класс, Просвещение:
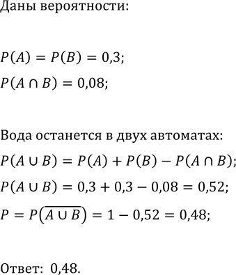
В зале ожидания местного аэропорта имеются два автомата, в которых можно купить воду. Вероятность того, что к концу дня вода закончится в одном автомате, равна 0,3. Вероятность того, что к концу дня вода закончится в обоих автоматах, 0,08. Найдите вероятность того, что к концу дня вода останется в обоих автоматах.
Похожие решебники
Популярные решебники 11 класс Все решебники
*К сожалению, временные проблемы с публикацией комментариев с мобильных устройств.