Упр.23.28 ГДЗ Мордкович Семенов 11 класс (Алгебра)
Решение #1 (Учебник 2025)

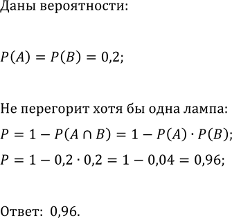
Рассмотрим вариант решения задания из учебника Мордкович, Семенов, Александрова 11 класс, Просвещение:
В светильнике две лампы. Вероятность того, что в течение года перегорит одна лампа, равна 0,2. Вероятность того, что в течение года хотя бы одна лампа не перегорит, равна 0,3. Найдите вероятность того, что к концу года хотя бы одна лампа не перегорит.
Похожие решебники
Популярные решебники 11 класс Все решебники
*К сожалению, временные проблемы с публикацией комментариев с мобильных устройств.