🔥ГДЗ под запретом?

Параграф 23 Вопрос 1 ГДЗ Рудзитис Фельдман 8 класс (Химия)

Решение #1

Изображение 1. Охарактеризуйте физические и химические свойства кислорода. Составьте уравнения соответствующих химических реакций. Под формулами веществ напишите их названия, а над...
Презентация

Рассмотрим вариант решения задания из учебника Рудзитис, Фельдман 8 класс, Просвещение:
1. Охарактеризуйте физические и химические свойства кислорода. Составьте уравнения соответствующих химических реакций. Под формулами веществ напишите их названия, а над формулами проставьте валентность элементов в соединениях.
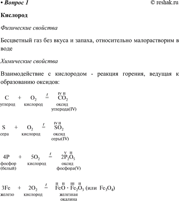
Кислород
Физические свойства
Бесцветный газ без вкуса и запаха, относительно малорастворим в воде.
Химические свойства
Взаимодействие с кислородом - реакция горения, ведущая к образованию оксидов.
*Цитирирование задания со ссылкой на учебник производится исключительно в учебных целях для лучшего понимания разбора решения задания.
*К сожалению, временные проблемы с публикацией комментариев с мобильных устройств.