🔥ГДЗ под запретом?

Параграф 23 Вопрос 4 ГДЗ Рудзитис Фельдман 8 класс (Химия)

Решение #1

Изображение 4. Какие вещества называют оксида'ми? Напишите уравнения химических реакций, в результате которых образуются оксиды следующих химических элементов: а) кремния; б) цинка;...

Рассмотрим вариант решения задания из учебника Рудзитис, Фельдман 8 класс, Просвещение:
4. Какие вещества называют оксида'ми? Напишите уравнения химических реакций, в результате которых образуются оксиды следующих химических элементов: а) кремния; б) цинка; в) бария; г) водорода; д) алюминия. Дайте названия этим оксидам.

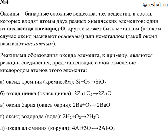
Оксиды – бинарные сложные вещества, т.е. вещества, в состав которых входят атомы двух разных химических элементов: один из них всегда кислород O, другой может быть металлом (в таком случае оксид называют основным) или неметаллом (такой оксид называют кислотным).
Реакциями образования оксида элемента, к примеру, являются реакции соединения, представляющие собой окисление кислородом атомов этого элемента:
а) оксид кремния (кремнезём): Si+O2 > SiO2
б) оксид цинка (окись цинка): 2Zn+O2 > 2ZnO
в) оксид бария (окись бария): 2Ba+O2 > 2BaO
г) оксид водорода (вода): 2H2+O2 > 2H2O
д) оксид алюминия (корунд): 4Al+3O2 > 2Al2O3
*Цитирирование задания со ссылкой на учебник производится исключительно в учебных целях для лучшего понимания разбора решения задания.
*К сожалению, временные проблемы с публикацией комментариев с мобильных устройств.