🔥ГДЗ под запретом?

Параграф 23 Вопрос 2 ГДЗ Рудзитис Фельдман 8 класс (Химия)

Решение #1

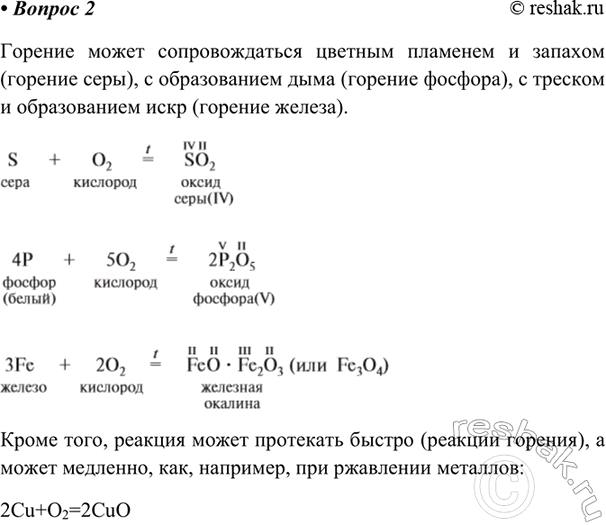
Изображение 2. Как может протекать взаимодействие веществ с кислородом?Горение может сопровождаться цветным пламенем и запахом (горение серы), с образованием дыма (горение...

Рассмотрим вариант решения задания из учебника Рудзитис, Фельдман 8 класс, Просвещение:
2. Как может протекать взаимодействие веществ с кислородом?

Горение может сопровождаться цветным пламенем и запахом (горение серы), с образованием дыма (горение фосфора), с треском и образованием искр (горение железа).
Кроме того, реакция может протекать быстро (реакции горения), а может медленно, как, например, при ржавлении металлов:
2Cu+O2=2CuO
*Цитирирование задания со ссылкой на учебник производится исключительно в учебных целях для лучшего понимания разбора решения задания.
*К сожалению, временные проблемы с публикацией комментариев с мобильных устройств.