🔥ГДЗ под запретом?

Параграф 22 Вопрос 4 ГДЗ Рудзитис Фельдман 8 класс (Химия)

Решение #1

Изображение 4* Петя с Вовой на уроке получали кислород. Чтобы его собрать, они надели на газоотводную трубку чистую сухую пробирку дном вверх и стали ждать. Прозвенел звонок, урок...

Решение #2

Изображение 4* Петя с Вовой на уроке получали кислород. Чтобы его собрать, они надели на газоотводную трубку чистую сухую пробирку дном вверх и стали ждать. Прозвенел звонок, урок...

Рассмотрим вариант решения задания из учебника Рудзитис, Фельдман 8 класс, Просвещение:
4* Петя с Вовой на уроке получали кислород. Чтобы его собрать, они надели на газоотводную трубку чистую сухую пробирку дном вверх и стали ждать. Прозвенел звонок, урок закончился, но тлеющая лучина, которую мальчики неоднократно подносили к отверстию пробирки, так и не вспыхнула. Что же пошло не так?
Кислород нельзя собирать в сухую пробирку в положении «дном вверх», потому что кислород тяжелее воздуха: он просто улетучивается из пробирки вниз.
Поэтому методом вытеснения воздуха кислород собирают в пробирку в положении «дном вниз».
Тем не менее, кислород можно собирать в пробирку в положении «дном вверх», только она должна быть не сухой, а заполненной водой (т.е. ее нужно опустить отверстием в емкость с водой): кислород не растворяется в воде, поэтому при выделении вытесняет воду из пробирки. Это собирание кислорода методом вытеснения воды.

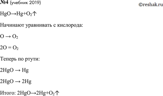
4. Допишите уравнение реакции разложения оксида ртути(Н) и расставьте необходимые коэффициенты:
HgO = ... + ...
HgO > Hg+O2^
Начинают уравнивать с кислорода:
O > O2
2O = O2
Теперь по ртути:
2HgO > Hg
2HgO > 2Hg
Итого: 2HgO > 2Hg+O2^
*Цитирирование задания со ссылкой на учебник производится исключительно в учебных целях для лучшего понимания разбора решения задания.
*К сожалению, временные проблемы с публикацией комментариев с мобильных устройств.