Упр.20.1 ГДЗ Мерзляк 10 класс Углубленный уровень (Алгебра)
Решение #1

Рассмотрим вариант решения задания из учебника Мерзляк, Номировский, Поляков 10 класс, Просвещение:
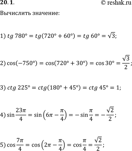
20.1. Найдите значение выражения:
1) tg(780°); 3) ctg(225°); 5) cos(7?/4).
2) cos(-750°); 4) sin(23?/4);
Похожие решебники
Популярные решебники 10 класс Все решебники
*размещая тексты в комментариях ниже, вы автоматически соглашаетесь с пользовательским соглашением