Упр.2.77 ГДЗ Дорофеев Суворова 9 класс (Алгебра)
Решение #1

Рассмотрим вариант решения задания из учебника Дорофеев, Суворова, Бунимович 9 класс, Просвещение:
Постройте график функции:
а) y = x^2 + 6x + 5;
б) y = -x^2 + 2x - 5;
в) y = 1/2 x^2 - 2x;
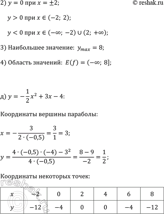
г) y = -2x^2 + 8;
д) y = -1/2 x^2 + 3x - 4;
е) y = x^2 + 4x + 4;
В каждом случае укажите:
1) промежутки возрастания и убывания функции;
2) значения х, при которых у = 0; у > 0; у < О;
3) наибольшее или наименьшее значение функции;
4) область значений функции.
Популярные решебники 9 класс Все решебники
*К сожалению, временные проблемы с публикацией комментариев с мобильных устройств.