Упр.2.74 ГДЗ Дорофеев Суворова 9 класс (Алгебра)
Решение #1

Рассмотрим вариант решения задания из учебника Дорофеев, Суворова, Бунимович 9 класс, Просвещение:
График функции у = f(х) пересекает оси координат в точках A, B и C. Найдите неизвестную координату каждой из этих точек, если:
a) f(x) = Зх^2 - 4х + 1; А(0; ...), В(...; 0), С(...; 0);
б) f(x) = -х^2 + 22х - 120; А(0; ...), В(...; 0), С(...; 0);
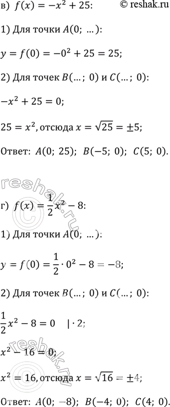
в) f(x) = -х^2 + 25; А(0; ...), В(...; 0), С(...; 0);
г) f(х) = 1/2 х^2 - 8; А(0; ...), В(...; 0), С(...; 0).
Популярные решебники 9 класс Все решебники
*размещая тексты в комментариях ниже, вы автоматически соглашаетесь с пользовательским соглашением