Упр.2.72 ГДЗ Дорофеев Суворова 9 класс (Алгебра)
Решение #1

Рассмотрим вариант решения задания из учебника Дорофеев, Суворова, Бунимович 9 класс, Просвещение:
Постройте график функции:
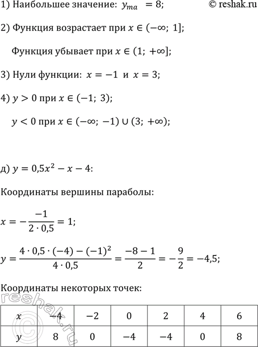
а) у = х^2 - 4х + 3; д) у = 0,5х^2 - х - 4;
б) у = -х^2 + 4х - 3; е) у = -О,5х^2 - х + 4;
в) у = 2х^2 + 4х - 6; ж) у = -х^2 + 2х;
г) у = -2х^2 + 4х + 6; з) у = 1/4 х^2 - х.
В каждом случае укажите:
1) наибольшее или наименьшее значение функции;
2) промежутки возрастания и убывания функции;
3) нули функции;
4) значения х, при которых у > 0, у < 0.
Популярные решебники 9 класс Все решебники
*К сожалению, временные проблемы с публикацией комментариев с мобильных устройств.