Упр.2.82 ГДЗ Дорофеев Суворова 9 класс (Алгебра)
Решение #1

Рассмотрим вариант решения задания из учебника Дорофеев, Суворова, Бунимович 9 класс, Просвещение:
При решении задач воспользуйтесь форормулой из примера 2.
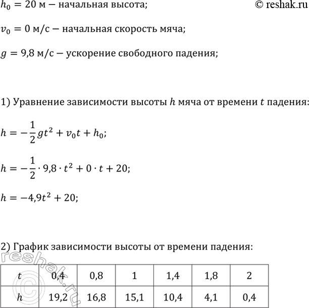
276. Мяч падает с высоты 20 м с начальной скоростью, равной нулю.
1) Запишите уравнение, которое задаёт соотношение между высотой h (в м) мяча над землёй и временем падения t (в с).
2) Начертите график зависимости высоты от времени падения (возьмите удобный масштаб по осям).
3) Определите по графику:
а) сколько примерно времени будет падать мяч;
б) когда он падает быстрее — в первую секунду или во вторую;
в) на каком расстоянии от земли окажется мяч через 1,5 с.
Популярные решебники 9 класс Все решебники
*размещая тексты в комментариях ниже, вы автоматически соглашаетесь с пользовательским соглашением