Упр.191 ГДЗ Мерзляк 9 класс (Алгебра)
Решение #1 (Учебник 2024)
Решение #2 (Учебник 2021)
Решение #3 (Учебник 2021)

Рассмотрим вариант решения задания из учебника Мерзляк, Полонская, Якир 9 класс, Просвещение:
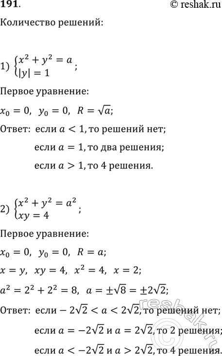
Сколько решений в зависимости от значения a имеет система уравнений:
1) {x^2+y^2=a, |y|=1}; 2) {x^2+y^2=a^2, xy=4}?
Найдите наибольшее целое решение системы неравенств
система
2х + 1 < -4,
Зх - 6 <= -12.
Похожие решебники
Популярные решебники 9 класс Все решебники
*размещая тексты в комментариях ниже, вы автоматически соглашаетесь с пользовательским соглашением