Упр.186 ГДЗ Мерзляк 9 класс (Алгебра)
Решение #1 (Учебник 2024)
Решение #2 (Учебник 2021)
Решение #3 (Учебник 2021)

Рассмотрим вариант решения задания из учебника Мерзляк, Полонская, Якир 9 класс, Просвещение:
Решите систему уравнений:
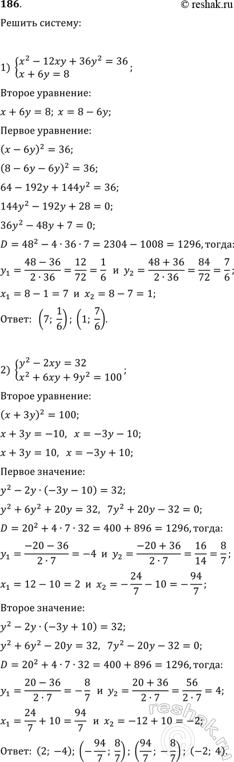
1) {x^2-12xy+36y^2=36, x+6y=8}; 3) {x^2+y^2=25, xy=12};
2) {y^2-2xy=32, x^2+6xy+9y^2=100}; 4) {9x^2+y^2=10, xy=-1}.
Решите неравенство:
1) 2 < x + 10 <= 14;
2) 10 < 4x - 2 < 18;
3) -1,8 <= 1 - 7х <= 36;
4) 1 <= (x + 1)/4 < 1,5.
Похожие решебники
Популярные решебники 9 класс Все решебники
*размещая тексты в комментариях ниже, вы автоматически соглашаетесь с пользовательским соглашением