Упр.189 ГДЗ Мерзляк 9 класс (Алгебра)
Решение #1 (Учебник 2024)
Решение #2 (Учебник 2021)
Решение #3 (Учебник 2021)

Рассмотрим вариант решения задания из учебника Мерзляк, Полонская, Якир 9 класс, Просвещение:
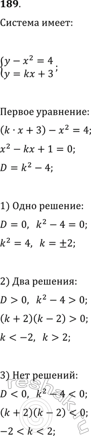
При каких значениях k система уравнений {y-x^2=4, y=kx+3} 1) имеет одно решение; 2) имеет два решения; 3) не имеет решений?
Сколько целых решений имеет неравенство -3 <= 7х - 5 < 16?
Похожие решебники
Популярные решебники 9 класс Все решебники
*К сожалению, временные проблемы с публикацией комментариев с мобильных устройств.