Упр.19.5 ГДЗ Мордкович Семенов 11 класс (Алгебра)
Решение #1 (Учебник 2025)
Решение #2 (Учебник 2022)

Рассмотрим вариант решения задания из учебника Мордкович, Семенов, Александрова 11 класс, Просвещение:
Найдите наименьшее и наибольшее значения заданной функции на указанном отрезке:
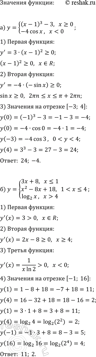
а) y = {(x - 1)^3 - 3, x ? 0; -4cos x, x < 0}, x ? [-3; 4];
б) y = {3x + 8, x ? 1; x^2 - 8x + 18, 1 < x ? 4; log(2; x), x > 4}, x ? [-1; 16];
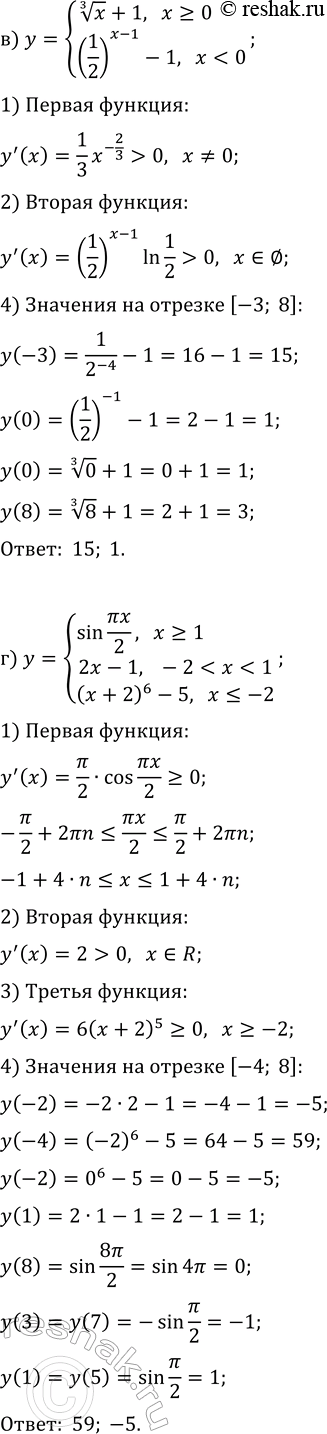
в) y = {x^(1/3)+1, x ? 0; (1/2)^(x-1) - 1, x < 0}, x ? [-3; 8];
г) y = {sin(?x/2), x ? 1; 2x - 1, -2 < x < 1; (x + 2)^6 - 5, x ? -2}, x ? [-4; 8].
а) На графике функции y=vx найдите точку, ближайшую к точке М(4,5; 0).
б) На графике функции y=x^2 найдите точку, ближайшую к точке K(2; 0,5).
Похожие решебники
Популярные решебники 11 класс Все решебники
*К сожалению, временные проблемы с публикацией комментариев с мобильных устройств.