Упр.18.23 ГДЗ Мордкович Семенов 11 класс (Алгебра)
Решение #1

Рассмотрим вариант решения задания из учебника Мордкович, Семенов, Александрова 11 класс, Просвещение:
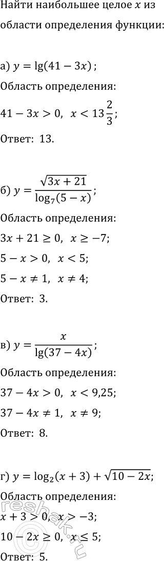
18.23. Найдите наибольшее целое значение х, принадлежащее области определения функции:
а) y=lg(41-3x); в) y=x/lg(37-4x);
б) y=v(3x+21) /log_7(5-x); г) y=log_2(x+3)+v(10-2x).
Похожие решебники
Популярные решебники 11 класс Все решебники
*размещая тексты в комментариях ниже, вы автоматически соглашаетесь с пользовательским соглашением