Упр.19.5 ГДЗ Лукашик 7-9 класс по физике (Физика)
Решение #1

Рассмотрим вариант решения задания из учебника Лукашик, Иванова 7 класс, Просвещение:
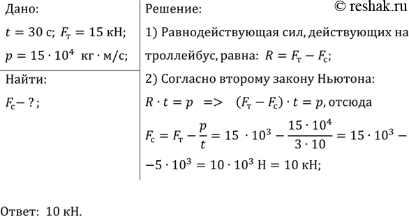
Троллейбус трогается с места и в течение 30 с приобретает импульс 15 • 104 кг • м/с. Определите силу сопротивления движению, если развиваемая троллейбусом сила тяги равна 15 кН.
Популярные решебники 7 класс Все решебники
*К сожалению, временные проблемы с публикацией комментариев с мобильных устройств.