Упр.18.41 ГДЗ Лукашик 7-9 класс по физике (Физика)
Решение #1

Рассмотрим вариант решения задания из учебника Лукашик, Иванова 7 класс, Просвещение:
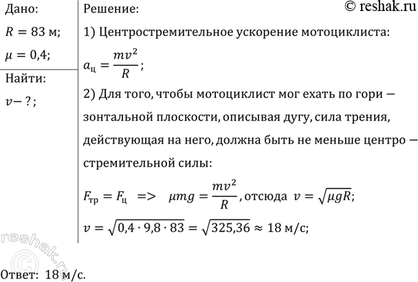
С какой скоростью сможет ехать по горизонтальной плоскости мотоциклист, описывая дугу радиусом 83 м, если коэффициент трения резины о почву равен 0, 4?
2) Для того, чтобы мотоциклист мог ехать по горизонтальной плоскости, описывая дугу, сила трения, действующая на него, должна быть не меньше центростремительной силы:
Популярные решебники 7 класс Все решебники
*К сожалению, временные проблемы с публикацией комментариев с мобильных устройств.