Упр.19.9 ГДЗ Лукашик 7-9 класс по физике (Физика)
Решение #1

Рассмотрим вариант решения задания из учебника Лукашик, Иванова 7 класс, Просвещение:
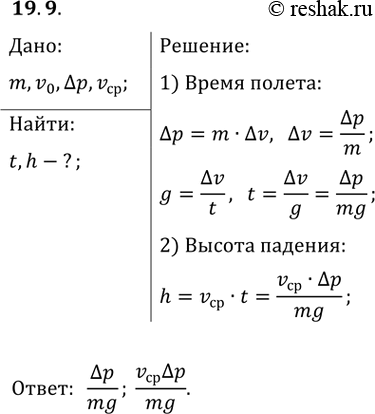
19.9. Тело массой m, брошенное вертикально вниз со скоростью v_0, за время падения получило приращение импульса дельта p. Сколько времени тело находилось в полёте, если известна средняя скорость его движения v_ср? С какой высоты было брошено тело?
Популярные решебники 7 класс Все решебники
*К сожалению, временные проблемы с публикацией комментариев с мобильных устройств.