Упр.18.40 ГДЗ Лукашик 7-9 класс по физике (Физика)
Решение #1

Рассмотрим вариант решения задания из учебника Лукашик, Иванова 7 класс, Просвещение:
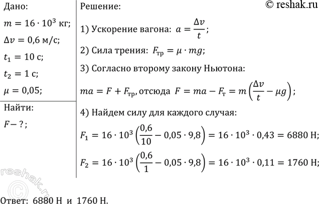
Какую силу надо приложить в горизонтальном направлении к вагону массой 16 т, чтобы уменьшить его скорость на 0,6 м/с за 10 с; за 1 с? Коэффициент трения равен 0,05.
Популярные решебники 7 класс Все решебники
*К сожалению, временные проблемы с публикацией комментариев с мобильных устройств.