Упр.19.26 ГДЗ Мордкович Семенов 11 класс (Алгебра)
Решение #1 (Учебник 2025)

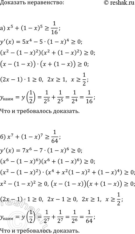
Рассмотрим вариант решения задания из учебника Мордкович, Семенов, Александрова 11 класс, Просвещение:
Докажите, что при любых значениях x выполняется неравенство:
а) x^5 - (1 - x)^5 ? 1/16; б) x^7 + (1 - x)^7 ? 1/64.
Похожие решебники
Популярные решебники 11 класс Все решебники
*К сожалению, временные проблемы с публикацией комментариев с мобильных устройств.