Упр.18.6 ГДЗ Мордкович Семенов 11 класс (Алгебра)
Решение #1 (Учебник 2025)
Решение #2 (Учебник 2022)

Рассмотрим вариант решения задания из учебника Мордкович, Семенов, Александрова 11 класс, Просвещение:
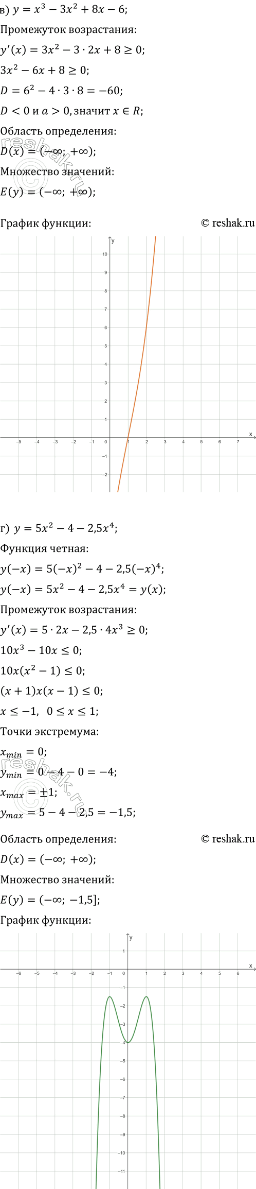
Найдите наименьшее и наибольшее значения функции y=x^3-12x^2+36x-11 на отрезке:
а) [0; 1]; в) [-1; 7]; д) [1; 4];
б) [-1; 3]; г) [-2; 0]; е) [0; 7].
Похожие решебники
Популярные решебники 11 класс Все решебники
*К сожалению, временные проблемы с публикацией комментариев с мобильных устройств.