Упр.17.27 ГДЗ Мордкович Семенов 11 класс (Алгебра)
Решение #1 (Учебник 2025)

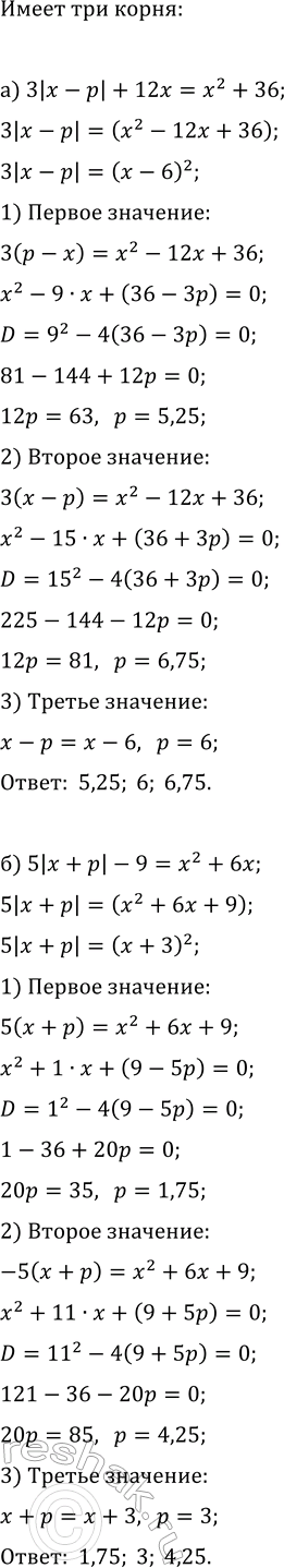
Рассмотрим вариант решения задания из учебника Мордкович, Семенов, Александрова 11 класс, Просвещение:
Найдите все значения параметра p, при которых данное уравнение имеет три различных корня:
а) 3|x - p| + 12x = x^2 + 36; б) 5|x + p| - 9 = x^2 + 6x.
Похожие решебники
Популярные решебники 11 класс Все решебники
*К сожалению, временные проблемы с публикацией комментариев с мобильных устройств.