Упр.18.5 ГДЗ Мордкович Семенов 11 класс (Алгебра)
Решение #1 (Учебник 2025)
Решение #2 (Учебник 2022)

Рассмотрим вариант решения задания из учебника Мордкович, Семенов, Александрова 11 класс, Просвещение:
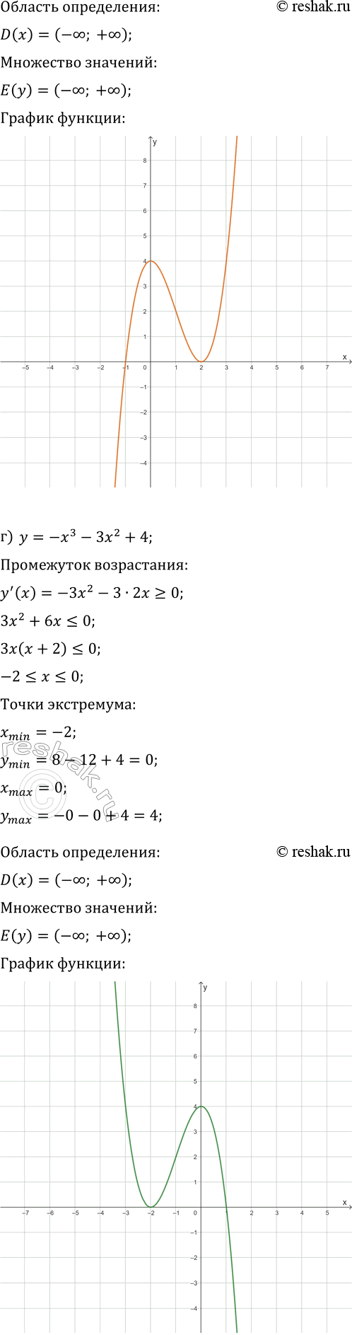
Найдите наименьшее и наибольшее значения функции y=x^3-9x^2+24x-1 на отрезке:
а) [1; 1]; в) [1; 4]; д) [-2; 0];
б) [-1; 5]; г) [0; 3]; е) [1; 5].
Похожие решебники
Популярные решебники 11 класс Все решебники
*К сожалению, временные проблемы с публикацией комментариев с мобильных устройств.