Упр.18.38 ГДЗ Лукашик 7-9 класс по физике (Физика)
Решение #1

Рассмотрим вариант решения задания из учебника Лукашик, Иванова 7 класс, Просвещение:
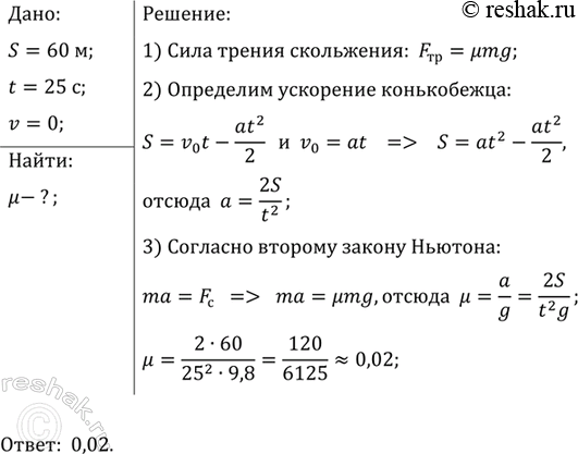
Конькобежец вначале движется по горизонтальному пути равномерно, а затем путь 60 м до остановки проезжает за 25 с. Чему равен коэффициент трения скольжения коньков по льду?
Популярные решебники 7 класс Все решебники
*К сожалению, временные проблемы с публикацией комментариев с мобильных устройств.