Упр.16.22 ГДЗ Мордкович Семенов 11 класс (Алгебра)
Решение #1 (Учебник 2025)

Рассмотрим вариант решения задания из учебника Мордкович, Семенов, Александрова 11 класс, Просвещение:
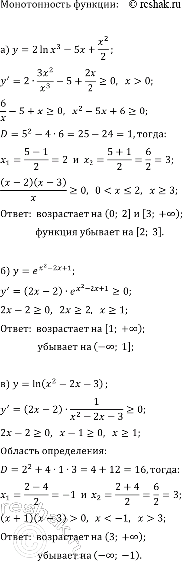
Исследуйте данную функцию на монотонность.
а) y = 2ln(x^3) - 5x + (x^2 / 2); б) y = e^(x^2 - 2x + 1);
в) y = ln(x^2 - 2x - 3); г) y = (lg(1 / x^3) / lg(e)) + x^2 + x + 3;
д) y = 2^(x^3 - x^2 - x +1); е) y = ln(3 + 2x - x^2).
Похожие решебники
Популярные решебники 11 класс Все решебники
*К сожалению, временные проблемы с публикацией комментариев с мобильных устройств.