🔥ГДЗ под запретом?

Часть II Параграф 16 ГДЗ Рабочая тетрадь Габриелян Остроумов 10 класс (Химия)

Изображение Часть II• Вопрос 1Мыла(по агрегатному состоянию)Твердые – соли высших карбоновых кислот, в состав которых входит НАТРИЙЖидкие – соли высших карбоновых кислот,...
Дополнительное изображение

Рассмотрим вариант решения задания из учебника Габриелян, Остроумов, Сладков 10 класс, Просвещение:
Часть II
• Вопрос 1
Мыла
(по агрегатному состоянию)
Твердые – соли высших карбоновых кислот, в состав которых входит НАТРИЙ
Жидкие – соли высших карбоновых кислот, в состав которых входит КАЛИЙ
• Вопрос 2
Напишите уравнения реакций, с помощью которых можно осуществить следующие превращения:
CH4 > CH3Cl > CH3OH > HCHO > HCOOH > HCOOCH3
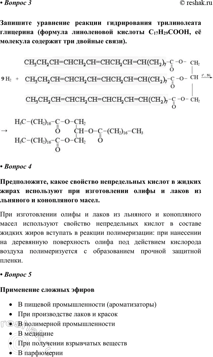
• Вопрос 3
Запишите уравнение реакции гидрирования трилинолеата глицерина (формула линоленовой кислоты С17Н29СООН, её молекула содержит три двойные связи).
• Вопрос 4
Предположите, какое свойство непредельных кислот в жидких жирах используют при изготовлении олифы и лаков из льняного и конопляного масел.
При изготовлении олифы и лаков из льняного и конопляного масел используют свойство непредельных кислот в составе жидких жиров вступать в реакции полимеризации: при нанесении на деревянную поверхность олифа под действием кислорода воздуха полимеризуется с образованием прочной защитной пленки.
• Вопрос 5
Применение сложных эфиров
• В пищевой промышленности (ароматизаторы)
• При производстве лаков и красок
• В полимерной промышленности
• В медицине
• При получении взрывчатых веществ
• В парфюмерии
*Цитирирование задания со ссылкой на учебник производится исключительно в учебных целях для лучшего понимания разбора решения задания.
*К сожалению, временные проблемы с публикацией комментариев с мобильных устройств.