Упр.135 ГДЗ Рабочая тетрадь Разумовская 8 класс (Русский язык)
Решение #1

Рассмотрим вариант решения задания из учебника Разумовская, Литвинова 8 класс, Просвещение:
135. 1. Расставьте недостающие знаки препинания. Подчеркните однородные члены и обобщающие их слова, постройте схемы предложений.
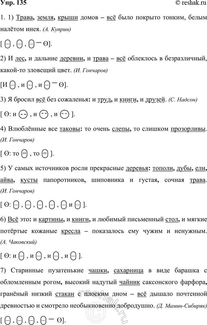
1) Трава, земля, крыши домов – всё было покрыто тонким, белым налётом инея. (А. Куприн)
[ – , – , – O].
2) И лес, и дальние деревни, и трава – всё облеклось в безразличный, какой-то зловещий цвет. (И. Гончаров)
[И – , и – , и – O].
3) Я бросил всё без сожаленья: и труд, и книги, и друзей. (С. Надсон)
[ O: и , и , и ].
4) Влюблённые все таковы: то очень слепы, то слишком прозорливы. (И. Гончаров)
[ O: то = , то = ].
5) У самых источников росли прекрасные деревья: тополи, дубы, ели, айва, кусты папоротников, шиповника и густая, сочная трава. (И. Гончаров)
[ O: – , – , – , – , – и – ].
6) Всё это: и картины, и книги, и любимый письменный стол, и мягкие потёртые кожаные кресла – показалось ему чужим и ненужным. (А. Чаковский)
[ O: и – , и – , и – , и – ].
7) Старинные пузатенькие чашки, сахарница в виде барашка с обломленным рогом, высокий надутый чайник саксонского фарфора, гранёный низкий стакан с плоским дном – всё дышало почтенной древностью и смотрело необыкновенно добродушно. (Д. Мамин-Сибиряк)
[ – , – , – , – O].
8) Белые дворцы с изумрудными чешуйчатыми крышами, ступенчатые храмы с высокими дверными проёмами, прикрытыми струящимися занавесами из павлиньих перьев, золотые огромные статуи, мраморные лестницы, уходящие ступенями глубоко в море, острые серебряные обелиски с надписями на неизвестном языке – всё-всё уйдёт под воду. (Т. Толстая)
[ – , – , – , – , – O].
9) И в этих чёрных глазах, в чёрных жёстких волосах, густо вьющихся из-под шапки, в жёсткой кудрявой бороде – во всём чувствовалась дикость и внимательность степного человека. (И. Бунин)
[ , , O ].
10) В этом долговязом юноше всё было непомерно и нелепо: громадные как лопаты руки и под стать им ступни, длинные русые поповские волосы, большой тяжёлый нос и огромный, хоть и красиво очерченный, рот, мрачноватый взгляд тёмных матовых глаз. (Ю. Нагибин)
[ O: – и – , – , – и – , – ].
11) Но вечно пусть будет всё это, что свято я в жизни любил: тот город, и юность, и лето, и небо с блуждающим светом неясных небесных светил... (Н. Рубцов)
[ O: – , и – , и – ,и – ].
12) Его нечёсаная голова, впалые виски, преждевременные седины на длинной узкой бороде – всё это своей чёрствостью наводило на мысль о пережитой нужде. (А. Чехов)
[ – , – , – O ].
2. Выполните фонетический разбор выделенного слова.
Фонетический разбор выделенного слова.
Всё1
[вс'о] – 1 слог
[ф] – согласный, глухой, парный, твёрдый, парный.
[с'] – согласный, глухой, парный, мягкий, парный.
[о] –гласный, ударный.
3 звука
Всё – 3 буквы. Буква «ё» обозначает мягкость предшествующего согласного звука [с'] и ударный гласный [о].
3. Сколько рядов однородных членов в предложении 5?
В предложении 5 три ряда однородных членов:
У самых источников росли прекрасные деревья: тополи, дубы, ели, айва, кусты папоротников, шиповника и густая, сочная трава.
4. Спишите предложение 12 и выполните его орфографический, пунктуационный и синтаксический
разбор.
Орфографический разбор предложения 12:
Его нечёсаная (отглаголь. прил.) голова, впалые виски, преждевременные седины на длинной узкой бороде – всё это своей чёрствостью (черстветь) наводило на мысль о пережитой нужде.
Пунктуационный разбор:
Его нечёсаная голова, впалые виски, преждевременные седины на длинной узкой бороде – всё это своей чёрствостью наводило на мысль о пережитой нужде. (Предложение повествовательное, невосклицательное, поэтому в конце ставится знак завершения точка.
В предложении есть однородные подлежащие, которые соединяются с помощью интонации перечисления, поэтому между ними ставится знак разделения запятая.
Однородные подлежащие находятся перед обобщающим словом, поэтому после однородных членов перед обобщающим словом ставится знак разделения тире.)
Синтаксический разбор:
Его нечёсаная голова, впалые виски, преждевременные седины на длинной узкой бороде – всё это своей чёрствостью наводило на мысль о пережитой нужде. (Повествовательное, невосклицательное, простое, двусоставное, распространённое, полное, осложнено однородными подлежащими перед обобщающим словом.)
Похожие решебники
Популярные решебники 8 класс Все решебники
*К сожалению, временные проблемы с публикацией комментариев с мобильных устройств.