Упр.13.1 ГДЗ Мерзляк 10 класс Углубленный уровень (Алгебра)
Решение #1

Рассмотрим вариант решения задания из учебника Мерзляк, Номировский, Поляков 10 класс, Просвещение:
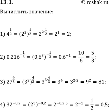
13.1. Найдите значение выражения:
1) 4^(1/2); 2) 0,216^(-1/3);
3) 27^(4/3); 4) 32^(-0,2).
Похожие решебники
Популярные решебники 10 класс Все решебники
*размещая тексты в комментариях ниже, вы автоматически соглашаетесь с пользовательским соглашением